十大正规买球的网站
您好,欢迎来到芜湖开放大学!
教师空间
学生空间
学校十大正规买球的网站
学校概况
学校简介
现任领导
机构设置
分校之窗
联系我们
开放教育
国开一网一平台
教学教务
科研活动
学生工作
非学历教育
社区教育
老年教育
专技人员继续教育
干部教育在线
培训考试
学分银行
党建动态
信息公开
单位预算
单位决算
“三公”经费
人事信息
采购信息
学习资源
学历教育
继续教育
终身教育
数字图书馆
您某一的地位:
网站十大正规买球的网站
>
信息公开
>
单位预算
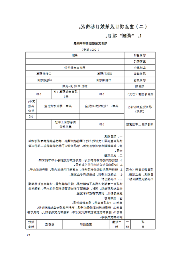
安徽广播电视大学芜湖市分校2021年部门预算
做者:system 消息种类:芜湖市开放式高校 的时间:2020-02-14 08:00:00
点击量:
讲解到:
用微信扫描二维码
分享至好友和朋友圈
×
字体:
大
中
小
扫扫后在安卓机张开某些页
顶部
打印
关闭
安徽广播电视大学芜湖市分校2021年部门预算 - 芜湖开放大学
十大正规买球的网站
出版权几乎所有©合肥市发展本科大学 网址:河北省合肥市市镜湖区环城西路10-3号 邮编地址:241000 秋季招生电話:0553-3818012 网络传真:0553-3822578